Это поистине наипростейшая мигалка, которая дает просто потрясающий световой эффект в совокупности. Берите и используйте любое количество светодиодов и все они будут мигать по разному. В преддверии праздника, украсить такой световой установкой можно все что угодно.
Понадобится
Детали на один сегмент:
- Сверхяркий светодиод - http://ali.pub/59v22f
- Резистор 10 кОм.
- Конденсатор 100 мкФ.
- Транзистор BC547 - http://ali.pub/59v24k
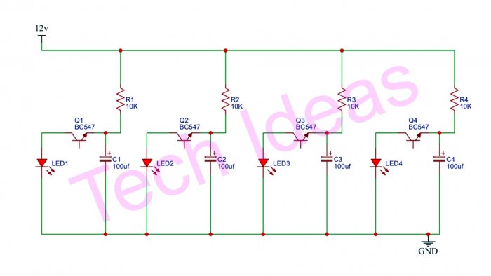
Схема
Как отчетливо можно заметить, в схеме 4 одинаковые ячейки. Они отличаются между собой только цветом свечения светодиода, а так все идентично.
Можно использовать любое количество ячеек от одной до бесконечности.
Транзистор включен в обратной последовательности, а база висит в воздухе - это не ошибка, а концепция работы схемы. Транзистор играет роль порогового сторожа. Через резистор идет заряд на конденсатор, и как только достигнет порога откроется транзистор и все напряжение побежит на светодиод. Как только конденсатор будет разряжен светодиодом, транзистор вновь закроется. Такая последовательность будет повторятся до бесконечности.
Изготовление мигалки
Всю схему можно выполнить без платы навесным монтажом.
Берем светодиоды.
Припаиваем каждый анодом к коллектору транзистора.
Формуем вывод конденсатора.
Припаиваем к эмиттеру плюсом.
Берем резисторы.
Припаиваем к соединению транзистора с конденсатором.
Одна световая ячейка готова.
Делайте для себя любое нужное количество.
Берем 2 толстых проводника в роли шины питания и припаиваем к ним ячейки поочереди.
Остается только подать питание от 6-15 Вольт и вы увидите чудную мигающую иллюзию.
Обязательно посмотрите видео, чтобы это оценить воочию.
















