В эпоху стремительного развития робототехники, автоматизации и «умных» устройств бесщёточные двигатели (BLDC) становятся всё более востребованными. Они отличаются высокой эффективностью, надёжностью и долговечностью по сравнению с традиционными щёточными моторами. Однако для управления бесщёточным двигателем необходим специальный драйвер — электронная схема, которая обеспечивает коммутацию обмоток, контроль скорости и направления вращения.
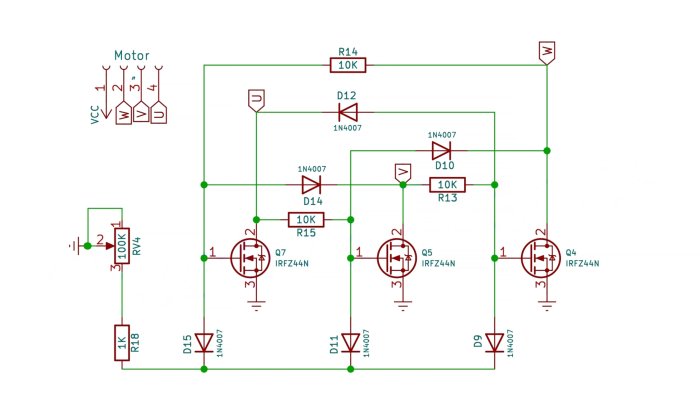
Простой драйвер для бесщеточного (бесколлекторного) двигателя можно собрать на основе трёх полевых транзисторов с изолированным затвором (например, IRFZ44N), резисторов и диодов. Такая схема представляет собой трёхфазный переключатель, где каждый транзистор управляет своей фазой двигателя.
Такое устройство можно использовать для управления бесщеточными двигателями от старых HDD и другими моторами от ненужной оргтехники.
Компоненты и схема
Необходимые компоненты:
- 3 полевых транзистора IRFZ44N с каналом N-типа;
- 3 резистора 10 кОм, 1 резистор 1 кОм,;
- переменный резистор 100 кОм;
- 6 диодов 10 1N4007.
Схема драйвера
Главным достоинством данной схемы является отсутствие RC-цепочек, вследствие чего двигатель сразу выходит на максимальные обороты, которые ограничиваются только проходящим током через двигатель.
Скорость вращения вала двигателя можно регулировать переменным резистором RV4.
Данная схема подходи для управления двигателями с включением обмоток по типу «звезда».
Иными словами из мотора должно выходить 4 провода: 3 фазы и общий.
Сборка драйвера для бесщеточного двигателя
Транзисторы устанавливаются на радиатор через изолирующие прокладки и фиксируются винтами.
Далее припаиваем все детали согласно принципиальной схемы.
К стокам транзисторов прикручиваем силовые провода, которые пойдут на фазы бесщеточного двигателя.
Подключаем драйвер к двигателю. Желтый к плюсу питания.
Если схема собрана верно и правильно подключена к двигателю, то при подаче питания он начнет вращать вал автоматически, без дополнительной настройки.










