Главным достоинством этого аппарата для точечной сварки является его доступность к повторению. Не нужно искать и дорабатывать трансформатор от микроволновки, не нужны мощные ионисторы и т. п. Все детали вполне могут оказаться под рукой у каждого, кто увлекается электроникой и кому понадобилось срочно «сварить» батарею литий-ионных аккумуляторов.
Понадобится
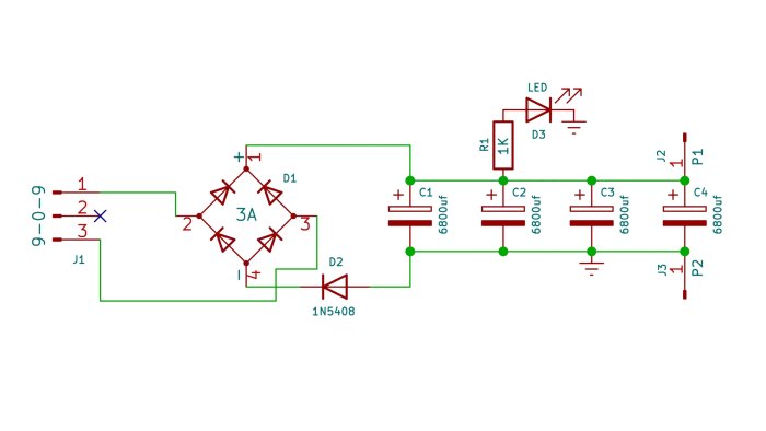
- Выпрямительный мост.
- 4 конденсатора 35 В 6800 мкФ.
- Светодиод.
- Резистор 1 К.
- Провода 1 метр 4 кв.мм.
- Трансформатор 12 В.
Изготовление аппарата для точечной сварки
Сема устройства проста. По сути это обычный выпрямитель, но с большей емкостью конденсаторов.
Первым делом спаиваем параллельно все 4 конденсатора.
Устанавливаем их на основание из любого твердого листа.
Припаиваем вторичную обмотку от трансформатора к диодному мосту и к конденсаторам согласно схемы.
Припаиваем цепочку светодиода и резистора для индикации.
Переходим к изготовлению электродов. Из толстой пророки делаем отрезки, затачиваем с одной стороны, с другой оголяем для пайки.
Припаиваем к проводам.
Из нескольких слоев термоусадки формируем утолщение для удобства.
Изолируем терсоусадеой конечный результат.
Припаиваем к выходу одного из конденсаторов.
К первичной обмотке трансформатора припаиваем сетевую вилку с проводом.
Аппарат для точечной сварки готов. Включаем в сеть, светиться светодиод.
Пробуем приварить никелевую полоску к аккумулятору 18650.
Результат достойный.
Конечно, у этого аппарата есть свои недостатки, и пользоваться им на постоянной основе не стоит, но как вариант выйти из сложного положения подойдет как нельзя кстати.
















