Привет, друзья! Сегодня я покажу, как сделать универсальный тестер электронных компонентов LCR-метр своими руками. Плюс конструкции в том, что тестер собран на популярной платформе Arduino Nano, имеет очень простую схему, позволяет производить измерения большого числа различных электронных компонентов, таких как резисторы, транзисторы, конденсаторы, индуктивности и другие.
Изготовление универсального LCR тестера на Arduino Nano
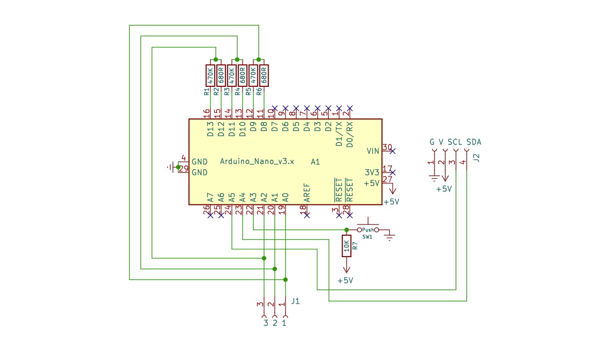
Для простоты я взял Arduino Nano с чипом AT Mega 328P и OLED-дисплей 0,96 дюйма с интерфейсом I2C.
Сначала я разработал простую схему с Arduino Nano V3, подключённую к OLED-дисплею. Разъем для проверки деталей подключен к выводам Arduino Nano через резисторы, а кнопка запускает тестирование каждого компонента.
Далее я превратил схему в плату.
Перехожу к впайке деталей в плату. Разместил их в соответствии с принципиальной схемой, которую можно найти тут: ссылка на скачивание платы, прошивки, схемы.
После пайки очистил плату изопропиловым спиртом.
Вставил OLED-дисплей в разъём и подключил Arduino Nano к компьютеру через Arduino IDE. Загружаю прошивку, убедившись, что все библиотеки установлены. Нажимаю «Загрузить» для компиляции и загрузки кода.
Наш универсальный тестер готов.
Подключаю зарядное устройство для мобильного телефона через кабель mini B к Arduino. Включаю схему и начинаю тестирование.
Если подключить светодиод, тестер показывает прямое напряжение светодиодов: зелёный — 2,7 В, синий — около 2,9 В. Протестируйте транзистор — он покажет тип, выводную схему. Также происходит и с другими деталями.
То же самое с MOSFET-транзисторами: тип, выводную схему и канал (N или P). Вы также можете проверерять конденсаторы, резисторы и индуктивности. Если компонент не работает, тестер покажет ошибку. Используйте соединительные провода для проверки крупных компонентов.












