Сделать мощный усилитель на одной микросхеме LM3886, навесным монтажом, вполне реально за 15-30 минут. При использовании хорошего блока питания такой усилитель запросто выдаст до 100 Вт мощности на один канал чистого и качественного звука.
Понадобится
- Микросхема LM3886 - http://ali.pub/5elw6e
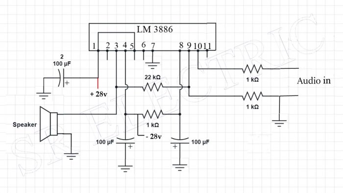
- Резисторы: 1 кОм - 3 шт., 22 кОм.
- Конденсаторы: 100 мкФ - 3 шт.
Схема усилителя
Тип усилителя - АВ. Питание - двуполярное. Для включения данной микросхемы существует много различных схем. Мы же будем использовать самую простую с минимальным количеством деталей.
Если вас интересует более простая схема, но с меньшей мощностью, посмотрите тут - https://sdelaysam-svoimirukami.ru/3898-ochen-prostoy-moschnyy-usilitel-na-mikrosheme.html
Изготовление мощного усилителя на микросхеме
И так, приступим. Корпус надежно закрепим. Вывода откусим кусачками на ровне с остальными, залудим вывода паяльником.
Согласно схемы начнем припаивать детали навесным монтажом. Начнем с резисторов.
Далее в дело идут конденсаторы. Внимательно припаиваем их согласно полярности.
Соединяем общим проводом.
Подключаем аудио кабель.
Подключаем вывода питания.
И вывода от динамической головки.
Блок питания тоже собран «на коленке». 4 диода составляют выпрямительный мост. Добавлены фильтрующие конденсаторы.
Мощный трансформатор.
Припаиваем к нему выпрямитель.
Получился источник двуполярного напряжения постоянного тока.
Микросхему усилителя прикручиваем к радиатору.
Включаем блок, на вход подаем звук от телефона.
Играет мощно и чисто. Диффузор головки имеет заметный ход. Чтобы наглядно убедится посмотрите ролик ниже.




















