Я без сомнения могу сказать, что это самый простой металлоискатель из всех что я видел. В основе которого лежит всего одна микросхема TDA0161. Вам не нужно будет ничего программировать – просто собрать и все. Еще, его огромное отличие в том, что он при работе не издает никаких звуков, в отличии от металлоискателя на микросхеме NE555, который изначально неприятно пищит и о найденном металле нужно догадываться по тональности.

В этой схеме зуммер начинает пищать только тогда, когда обнаружит металл. Микросхема TDA0161 это специализированный промышленный вариант для индукционных датчиков. И на ней в основном строят металлодетекторы для производства, дающие сигнал при приближении металла к индукционному датчику.
Приобрести такую микросхемку можно на - TDA0161 aliexpress.comСтоит она не дорого и вполне доступна каждому.
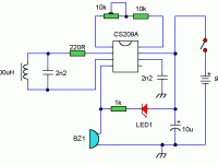
Вот схема простого металлоискателя
Характеристики металлоискателя
- Напряжение питание микросхемы: от 3,5 до 15В
- Частота генератора: 8-10 кГц
- Потребляемый ток: 8-12 мА в режиме сигнализации. В состоянии поиска примерно 1 мА.
- Рабочая температура: от -55 до +100 градусов Цельсия
Металлоискатель не только очень экономичен, но и очень неприхотлив.
Для питания хорошо подойдет аккумулятор от старого сотового телефона.
Катушка: 140-150 витков. Диаметр катушки 5-6 см. Можно переделать на катушку большего диаметра.Чувствительность будет зависеть напрямую от размеров поисковой катушки.
В схеме я использую и световую сигнализацию и звуковую. Можно выбрать что-нибудь одно, если хотите. Зуммер с внутренним генератором.
Благодаря такой несложной схеме можно сделать карманный металлодетектор или большой металлоискатель, в зависимости от того что вам больше необходимо.

Металлоискатель после сборки работает сразу и в настройки не нуждается, за исключением выставлением порога срабатывания переменным резистором. Ну это стандартная процедура для металлоискателя.
Так что друзья, собирайте вещь нужная и, как говориться, в хозяйстве сгодиться. К примеру, для поиска электропроводки в стене, хоть гвоздей в бревне…


